What is Game Development?
Game development might sound as simple as creating a video game. But have you ever thought about what it looks like? Have you ever played handy games like “flappy bird” or more advanced ones like “Fortnite” or “GTA”? Crafting a story, planning the characters, designing the UI, building the code base, adding audio effects, and ensuring completion all go to the art of game development.
It is a financially straining sport. All scalable and advanced games are usually funded by investors or gaming studios. Smaller and simpler games that take lesser time to develop can be published by self-funding. If you’re going to opt for an individual game development career make sure you’ve got your projections insight.
Basic Game Components
Before you know how to start making video games you need to understand its founding components.
- Idea - Your idea should be realistic, comprehensive and energize you to develop it.
- Story - Any remarkable piece of art has a sound underlying story.
- Characters - Make sure you carve the characters (if any) well as they will drive the story.
- Art - This era is all about aesthetics.
- UI/UX - If your UI doesn’t provide a good UX you’re likely to put off the users.
- Game Logic - A well-implemented logic will ensure smooth play.
- Audio Affects - Audios are more engaging than you think.
- Product Completion - Overall features coherence will take your product places.
- Time to Market and Launch - Explore resources or seek help if you’re not good at it.
How to Start Learning?
There is no defined rule or set path to learning game development. Different people learn differently so you can see what works best for you. Here’s a generic way to get started.
Start Small
Game development is not a piece of cake. If you think of building your dream video game as your first project. Then I’d love to break it down for you. You either have to start with something as basic as tic tac toe/chess/ping pong or cut all the features of your dream game till you have either two or lesser features left. By starting small you’re going to set realistic expectations for yourself. If you go big in the beginning, you can get stuck, frustrated and more likely to give up.
Make Use of the Relevant Resources
There are tonnes of resources available for game development. Some of the famous books are The Art of Game Design, Game Programming Patterns, and Game Engine Architecture. Apart from books, for those who need practice and real experience in this niche, there’s information overload everywhere. You can find java game development courses for beginners, for example, pay attention to CodeGym - it gives an opportunity to try your skills at building a game online.

While creating the code you can verify it as well and discuss any issues you may face. It’s a convenient option for newbies and an extra point of view for accomplishing the game.

Whenever you want to refresh your knowledge before creating a game or just start your learning process articles in the Codegym blog section may come in handy. Short guides don’t take much time to read but cover the main topic points.

If you prefer video content Freecodecamp shares the miscellaneous guides with a detailed step-by-step explanation of how to create hero animation, collisions, navigating between the scenes etc.


Alternatively, dotnet.microsoft.com suggests video lessons about game development as well alongside with the new features on their embedded tools like MonoGame Content Builder Editor. Users can distinguish between the options available for their tasks and think over game building strategy.


Like I quoted before, different things work out for different people. You’re better aware of your learning capabilities. Use whatever facilitates your learning.
Acquire Development Skills
If you’re new to programming aiming to be a game developer, then you better remember this. Having a strong foundation will keep you in the game even if you want to give up. It’s easier to be overwhelmed in the beginning. You might feel it’s too complex to understand or boring. There you need to remember why you started.
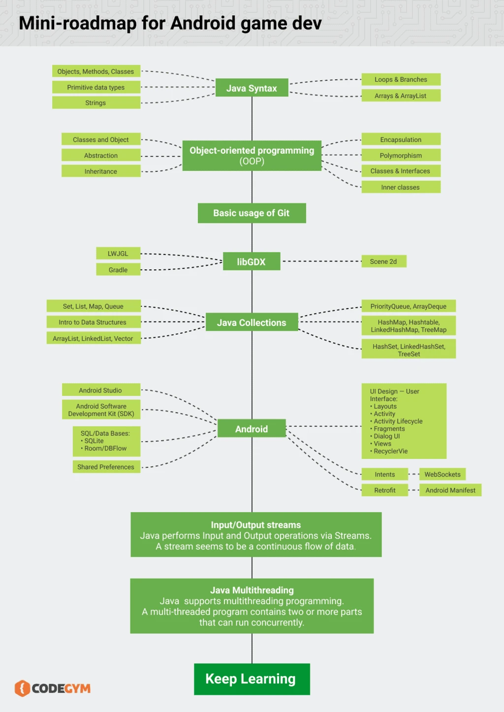
Dedicate due time to master the basics. Concentrate on object-oriented programming, data structures and algorithms. Once you’re comfortable working with extensive projects you can move to game development. After spending enough time on basics, troubleshooting problems will be easier for you. If you do not have a thorough grasp of the concepts, you won’t be able to understand what’s going wrong at what place.
Select your Tools
Just like you select an IDE when learning to program, you gotta select a Gaming Engine according to your requirements. There are a bunch of available in the market but we have mostly heard of Unity, GameMaker Studio, Unreal, PyGame or Godot etc.
If you’re sceptical about what technology or tools to chose and that’s stopping you from learning or creating then know it’s a trap. Your learning milestones are important you can worry about your tech stack later. Just do your homework before starting. Pick an engine of your choice and get your hands dirty in it. No one knows it all when they’re starting. You can develop and figure things out on your way.
Start with a Basic Game
Sometimes a stupid start takes you far ahead of the crowd. Contrarily, making a gigantic project without having the experience to handle simpler projects will cost you double the time and effort. Challenge yourself with creating a simple game from idea to story to code. You can skip the high-level aesthetics and other exquisite stuff for now. Focus on your code efficiency and completion of the story.
Design UI
Having nice and complete back end functionality will encourage you to design an engaging UI. The cosmetic world and more than ever competitive nature make the pleasing interface a necessity. The better user experience you provide the longer user engagement will last. This audience will make your game a hit or a miss.
It’s not a Video Game unless You Complete it
You read it right. Game development is a long, tough and bumpy road. If you’ve made it so far congratulations! But it doesn’t end here. As it’s said, “Creative works require 10% time to build the first 90%. While 90% time is consumed in the finishing 10% of the product.” After the completion of functionality, features and UI it’s time to review the product. Thorough testing and finishing of the product are what makes the real difference.
If your first few games are not very attractive but work perfectly, pat yourself on the back! You have successfully transformed your first game from paper to a playable module.
Myths
Some common myths are prevailing in the game development industry. Let’s take a quick look at them and see how you can bust them.
A Good GamePlayer is a Good Game Developer
False! No doubt a good game player can understand the user’s perspective better than a non-player. However, you are there to develop the game by completely implementing its functionality. So telling yourself that a good game player will be a good game developer is similar to a good cyclist who will be a good cycle-maker. Sounds absurd right? So don’t belittle yourself if you’re not a good game player.
Sharing a little personal experience here. When I developed chess for the first time in school I did not know how to play it. I was scared of a big-time when it was assigned. To my surprise, it came out pretty well as I just had to google the rules and implement them. So go ahead, learn with your full potential. The world is your oyster.
You’re gonna be a Millionaire Soon!
I laughed out pretty loud when I learnt about this. Keeping the millionaire aside, you’re not gonna make a penny with a bunch of your initial games. So brace yourself for it. Your expectation of making millions, in the beginning, will distract you from learning. Keep those bucks out of your sight and make “learning” a priority. Yes, game developers are paid decently well. But that is not gonna happen for at least initial 6 months. Exceptional developers create their demand. If your focus is excellence and quality you will make more than your expectations. But the prerequisite is your craft.
Conclusion
By now you must have a rough draft on getting started with game
development. If you’re firm and dedicated nothing can stop you from
accomplishing brilliance. Happy learning!
Description: If you want to launch your career as a game developer, this
post is for you. We’ll discuss some suggested ways and myths along the
way.


